HUMNL
14.88 / 71.84M
0.23
|
DSL
8.14 / 46.97M
0.22
|
WTL
1.83 / 40.81M
0.04
|
TPLP
12.50 / 39.01M
-0.41
|
SSGC
41.39 / 31.16M
-1.06
|
PACE
22.04 / 27.25M
2.00
|
TPL
11.87 / 24.79M
1.08
|
FNEL
23.43 / 24.73M
0.90
|
BOP
35.25 / 23.12M
0.29
|
NCPL
44.94 / 21.00M
-0.58
|
BNL
13.30 / 19.97M
0.22
|
PIBTL
15.63 / 18.67M
0.16
|
NML
186.26 / 16.63M
9.54
|
DSIL
15.45 / 16.20M
0.87
|
NPL
56.18 / 15.30M
-0.04
|
FCCL
57.47 / 15.24M
1.34
|
BML
6.08 / 14.07M
0.02
|
CSIL
6.05 / 13.77M
1.00
|
EPCL
38.58 / 13.29M
0.66
|
TOMCL
53.77 / 12.93M
0.77
|
KAPCO
36.41 / 11.32M
1.32
|
SLGL
21.22 / 10.84M
0.34
|
MLCF
123.34 / 10.50M
3.81
|
LSECL
9.68 / 10.15M
0.28
|
KOSM
7.12 / 10.13M
0.02
|
PPL
220.27 / 10.13M
3.23
|
LOADS
18.90 / 10.00M
0.96
|
KEL
5.62 / 9.86M
-0.05
|
PIAHCLA
44.20 / 9.08M
-0.46
|
BECO
6.85 / 9.04M
-0.04
|
PRL
36.71 / 8.26M
-0.46
|
IBLHL
69.57 / 7.83M
5.87
|
PTC
45.86 / 7.78M
-0.30
|
PIAA
22.17 / 7.47M
1.52
|
FFL
19.75 / 6.06M
-0.18
|
QUICE
14.27 / 5.20M
1.30
|
FCSC
6.77 / 5.05M
0.29
|
HASCOL
14.01 / 4.99M
-0.06
|
OBOY
9.61 / 4.93M
0.27
|
SNGP
120.09 / 4.87M
2.04
|
SYS
164.85 / 4.72M
3.85
|
FCL
24.47 / 4.63M
0.21
|
CNERGY
7.74 / 4.32M
0.02
|
OGDC
275.11 / 4.32M
2.28
|
SYM
14.20 / 4.23M
0.19
|
THCCL
89.28 / 3.77M
1.81
|
IMAGE
25.38 / 3.59M
-0.24
|
ICIBL
5.82 / 3.59M
0.11
|
IPAK
28.50 / 3.44M
0.37
|
SEARL
106.44 / 3.41M
0.59
|
Standard Capital
Committed to Intelligent Investing
+9221-111-111-721
 
+92-321-829-6919
Call Us
Why SCS
Why SCS
About Us
CEO`S Message
Our Management
Company Financials
Company Brochure
Management Rating
Credit Rating
License Details
Auditor & Legal Advisor
Registered Agents
Careers
Online Trading
Open An Account
Online Account
Roshan Digital Account
PMEX Digital Account
Online Services
Transfer Funds
Commission Structure (PSX)
Commission Structure (PMEX)
Access Trading Platforms
TradeCast User Guide
PMEX
Open An Account
Introduction To PMEX
PMEX Account Opening
PMEX Commission Structure
Online Services
Transfer Funds
Do`s & Dont`s
Direct Fund Model
Prohibition of Dealing
Risk Management
Security And Protection
Investor Education
Important Guidelines
Account Opening Requirements
Investor Grievances
Membership License
Market Statistics
Market Valuations
Market Valuations
MSCI Stocks
Top Expected P/E Stocks
Top Dividend Yeild Stocks
Top Price to Book Value Stocks
Top EV/EBITDA Stocks
Top Performing Stocks (3 Months)
Top Performing Stocks (6 Months)
Lowest Paid Up Capital Stocks
Price Data
Index Overview
Daily Activity
Historical Indices
Historical Prices
Near 52 Weeks High - Low
Announcements
Announcements
Board Meetings
xPrice Dates
Portfolio Investments
Portfolio Investment Overview
Watch List
Watch List
PSX Heat Map
PSX Heat Map
Technicals
Technical Tools
Realtime Advanced Chart
Realtime Advanced Multi Chart
Basic Charting Day-End
Index VS Stocks
Technical Report
New
Trading Signals
Trading Signals
Today`s Trading Signals
Trading Signal Performance
Fundamentals
Financials
Index Snapshot
Sector`s Snapshot
Company`s Snapshot
Stock Screening
Stock Screening
Stock Comparison
Research & Education
Research
Analyst Opinions
Market & Economic Reports
Company Reports
Trading Desk Reports
Technical Reports
Mutual Fund Reports
Trading Reports
Payout Guides
News Briefs
MTS Report
Valuation Matrix
MSCI PRO INDEXES
Guides
New to Investing
Guides
Website Guide
Workshop
Online Trading Terms
SLA From Software Vendor
POLICY AND PROCEDURES
Media
Video Gallery
Support
Investor Grievances
Contact Us
Branches
Teamviewer
Any Desk
Java
Why SCS / Investor Grievances
Guides
Guide SECP English
Guide SECP Urdu
Guide Series PSX (ENGLISH)
Guide Series PSX (Urdu)
PSX Rule Book (English)
PSX Rule Book (Urdu)
Software Guide
Common Term Used On Trading Screen (English)
Common Term Used On Trading Screen (Urdu)
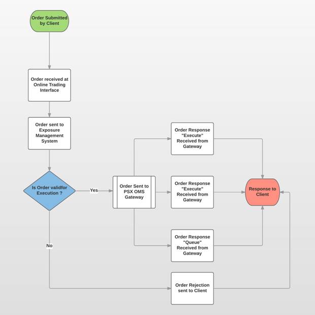
Online Order Execution Flow
Order Settlement Flow
Arbitration Procedure
Risk Disclosure Document
Procedure to Cancel Pending Orders
DISCLAIMER:
“In case your complaint has not been properly redressed by us, you may lodge your complaint with Securities and Exchange Commission of Pakistan (the “SECP”). However, please note that SECP will entertain only those complaints which were at first directly requested to be redressed by the Company and the company has failed to redress the same. Further, the complaints that are not relevant to SECP’s regulatory domain/competence shall not be entertained.”